| PO-SUC-001 | Procedimento Operacional | Data: 01/04/2020 Versão: v3 |
|---|---|---|
| Empresa Farmarcas |
Frequência de utilização Diário |
Tempo de execução 10 min |
| Elaborado por Debora Kranyak |
Revisado por Victoria Moura |
Executado por Anjos |
O que?
O associado pode entrar em contato com a Farmarcas a qualquer momento que houver necessidade de sanar alguma dúvida, realizar alguma solicitação ou solucionar algum problema.
O ticket será aberto pelo associado no Radar e chegará através do Freshdesk para o anjo responsável da loja que dará a devida tratativa.
Como?
O associado acessa a área de serviço no Radar, seleciona para qual loja deseja o atendimento e classifica o ticket de acordo com o que deseja solicitar ao seu anjo (solicitações, problemas, dúvidas ou sugestões), se necessário anexa documentos e envia o ticket.
Área de serviço (Visão associado)
Classificação do ticket (Visão associado)
O associado deve preencher todos os campos do formulário.
É possível que ele digite no campo “Escolha o assunto” para que possa ter mais agilidade em localizar a classificação adequada para abertura do seu ticket.
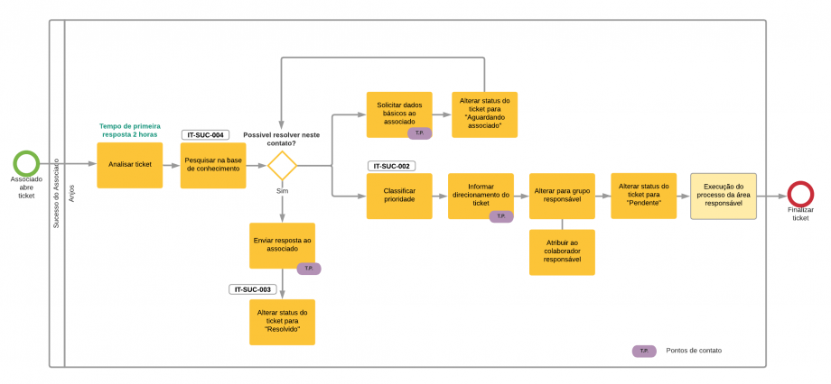
Tratativa do ticket
O anjo recebe o ticket e analisa a solicitação. Clique em “Responder” para inserir a tratativa do ticket.
O tempo para realizar a primeira resposta é de 2 horas.
Respostas pré-definidas ou soluções sugeridas
Para saber qual tratativa deve ser dada ao ticket, é importante pesquisar na base de conhecimento sobre a solicitação, dúvida ou problema que o associado descreveu no ticket e seguir as orientações.
Os dados necessários para a tratativa podem ser consultados no catálogo de respostas pré-definidas ou também na base de conhecimento, clicando em soluções sugeridas.
Decisão: Possível resolver neste contato?
Após pesquisas na base de conhecimento e respostas pré-definidas, deve ser analisado se é possível resolver o ticket no primeiro atendimento:
Situação 1: O ticket possuí todos os dados necessários, existe resposta da base de conhecimento ou o anjo consegue resolver o que está sendo solicitado.
Enviar a resposta ao associado e alterar status do ticket para “Resolvido”
Situação 2: O ticket possuí NÃO possui todos os dados necessários para tratativa
Se o associado não tiver enviado todos os dados, deve ser respondido o ticket solicitando as informações necessárias para o associado e alterado o status do ticket para “Aguardando Associado”
Direcionamento do ticket para outra área
Situação 3: O ticket possuí todos os dados necessários, mas é um assunto de responsabilidade de outra área.
Caso possua todos os dados necessários para tratativa, mas não seja possível resolver pois trata-se de um assunto que deve ser resolvido com outra área responsável.
Informar o associado do direcionamento do ticket.
Alterar para o grupo responsável
Marketing, Expansão, Comercial, Cadastro, TI, Financeiro, Jurídico, Inovação, Sucesso do associado (Analistas)
Atribuir ao colaborador responsável
Selecionar o nome do colaborador responsável.
Priorização do ticket
Classificar prioridade: Baixa, Média, Alta, Urgente (Na priorização é estipulado o tempo da primeira resposta ao associado e prazo para resolução.
Consulte as Regras para definir a prioridade
Desenho do processo
Processos e instruções relacionadas
| ID | Nome | Processo primário |
| IT-SUC-002 | Classificar prioridade | PO-SUC-001 |
| IT-SUC-003 | Definir status do ticket | PO-SUC-001 |
| IT-SUC-004 | Pesquisar na base de conhecimento dos associados | PO-SUC-001 |
Histórico de versões
| Versão | O que foi alterado | Resp. pela alteração |
| v2 | Radar atualizado com as classificações do tickets para que o associado faça a atribuição de acordo com a solicitação | Debora Kranyak |
| v3 | Incluído vídeos explicativos do processo | Debora Kranyak |



Deixe um comentário para melhorar o artigo.