| PO-SUC-047 | Processo Operacional | Data: 20/01/2026 Versão: v1 |
|---|---|---|
| Empresa Farmarcas |
Frequência de utilização Diária |
Cicle Time 1 dia |
| Elaborado por Ana Maria Silva Oliveira |
Revisado por Julia Ramos |
Executado por Sucesso do Associado – Analistas |
O que é?
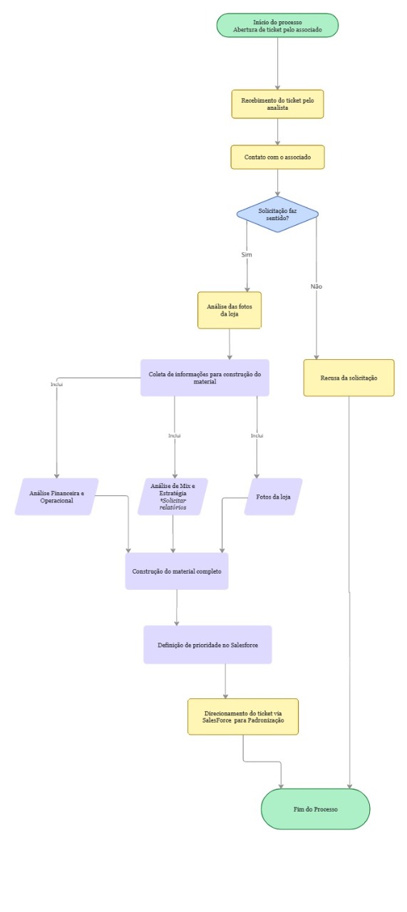
Processo padronizado para atendimento e execução de tickets de layout ou setorização das lojas.
Por que?
Para ordenar o desenvolvimento dos projetos, garantir que a Padronização receba os materiais corretos para iniciar o layout.
Quem executa?
Anjo Analista responsável pela loja.
Onde?
Na plataforma do Salesforce através do ticket;
Quando?
Inicia na abertura do ticket pelo associado.
Como fazer?
Após o recebimento do ticket, o analista deve entrar em contato com o associado para compreender melhor os detalhes da solicitação, avaliar se ela faz sentido e analisar as fotos da loja. Em seguida, será necessário realizar a coleta das informações pertinentes para a construção do material, conforme o modelo em anexo.
Análise Financeira e Operacional
- Saúde Financeira (Mobiliário): O associado possui capital disponível para o investimento na reforma/mobiliário agora?
- Saúde Financeira (Mercadoria): O associado possui capital para o abastecimento inicial?
- Time Treinado: A equipe atual está apta para operar no novo modelo ou precisará de reciclagem?
Análise de Mix e Estratégia
- Estoque Atual: O estoque atual é aderente à solicitação? (Ex: Solicitou aumento de área de Dermocosméticos, mas tem mix suficiente?)
- Mix de Produtos: Quais categorias atuais têm maior saída?
- Oportunidades: Existem categorias relevantes no mercado local que não aparecem no relatório atual da loja? Caso sim, liste quais são.
- Estratégia: O objetivo da reforma está alinhado com o perfil do público do bairro?
- Testeira/Comunicação Visual: Como está a testeira? Tem oportunidades de mudança de marca ou atualização?
Após a construção do material, o analista deve definir a prioridade do ticket no Salesforce e direcioná-lo para que sigam com a execução.
Material de Apoio
Modelo-exemplo-PPT-Setorizacao
Sites de apoio à execução
Caravela – https://www.caravela.info/
Site da prefeitura local
Google Maps *Dica: Busque por ‘’Farmácias perto de mim” utilizando o endereço da loja do associado, assim conseguirá visualizar o mapa somente com as farmácias da região destacadas;
Fluxograma

Deixe um comentário para melhorar o artigo.